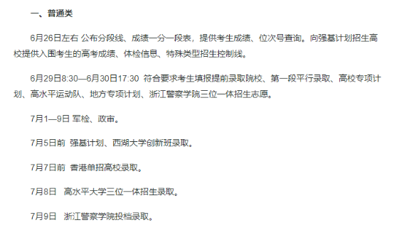
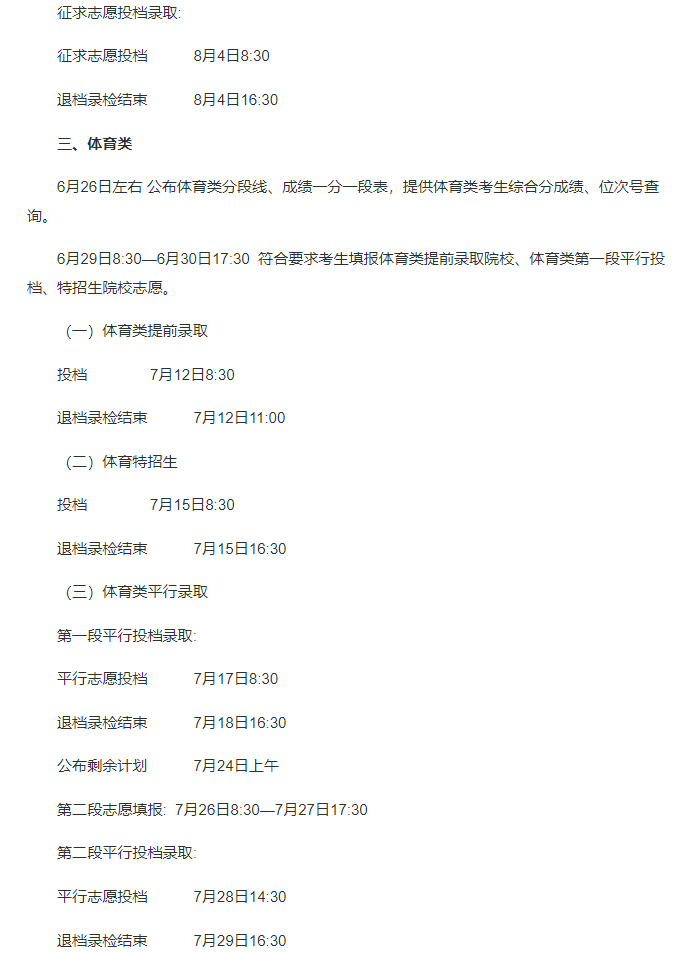
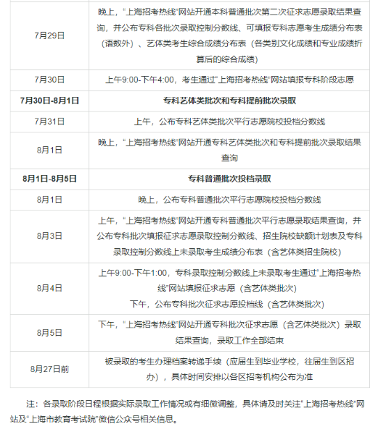
目前已有内蒙古、吉林、上海、浙江、安徽等多地
公布了高考录取进程,一起来关注。































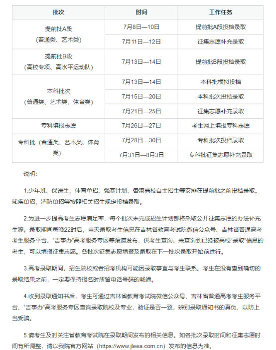
宁夏2025年普通高校招生录取工作将于7月8日正式开始,
预计8月16日全部结束,各批次录取工作时间具体如下:













相关日程可能根据工作需要临时调整,请考生留意广西招生考试院网站发布的公告。


注:招生录取工作日程表如有变动,请以省教育考试院官微官网相关通知为准。

















【纠错】 【责任编辑:王琦】
目前已有内蒙古、吉林、上海、浙江、安徽等多地
公布了高考录取进程,一起来关注。































宁夏2025年普通高校招生录取工作将于7月8日正式开始,
预计8月16日全部结束,各批次录取工作时间具体如下:













相关日程可能根据工作需要临时调整,请考生留意广西招生考试院网站发布的公告。


注:招生录取工作日程表如有变动,请以省教育考试院官微官网相关通知为准。
















